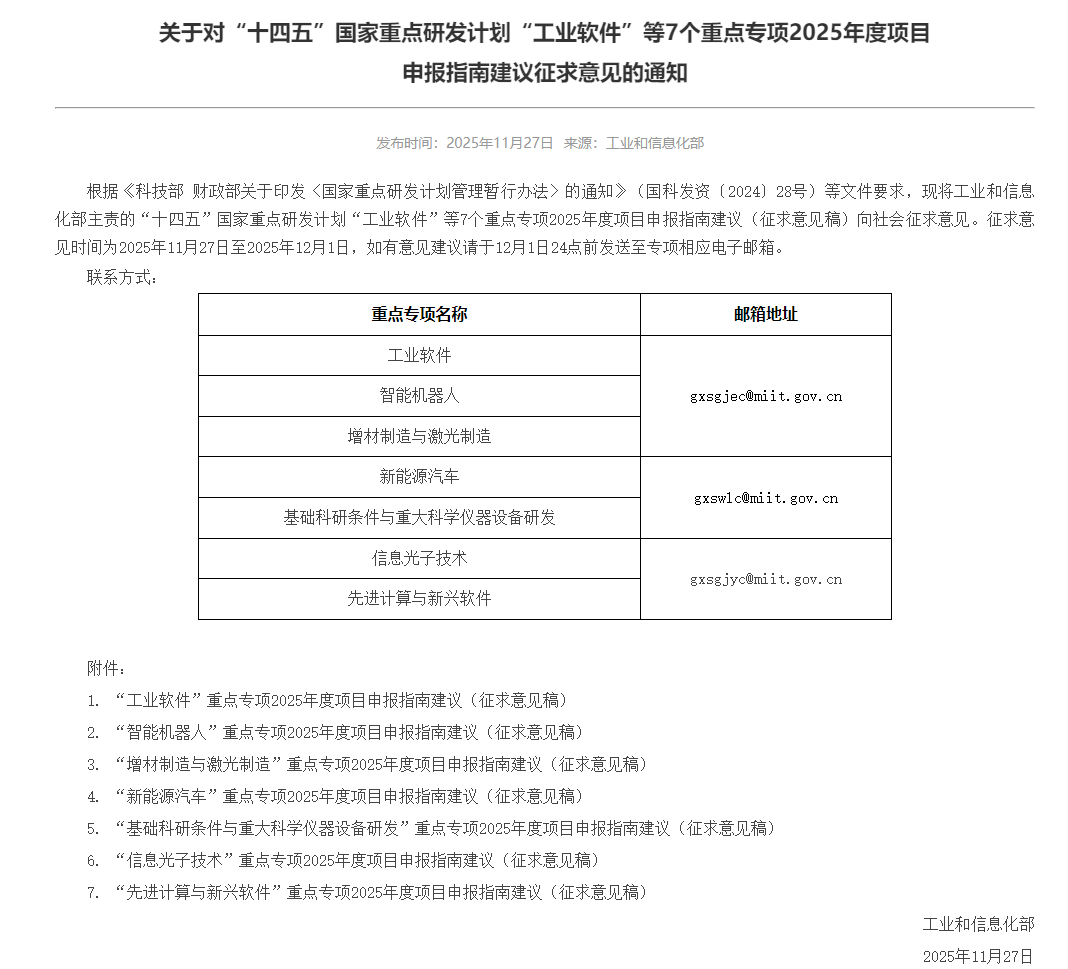
2025年11月27日,工信部发布了“十四五”国家重点研发计划“工业软件”等7个重点专项2025年度项目申报指南建议征求意见的通知,原文如下:

具体要求:
1、根据国家要求,指南内容不得转载。如需查看,请登录国家科技信息管理系统公共服务平台(https://service.most.gov.cn),在“公开公示-指南征求意见”菜单栏中查看材料。 如无国科管系统账号,在微信小程序“科管服务”-“我的”-”用户注册”中申请。
2、请于2025年12月1日24点前,将相关意见建议电子版发送至上述指定邮箱并抄送至学校科研院邮箱yanlei@ustb.edu.cn。
科研院联系人:燕磊
联系方式: 010-62333881,yanlei@ustb.edu.cn
办公地点:办公楼229